# Topola Genealogy Viewer [](https://travis-ci.com/PeWu/topola-viewer) [](https://github.com/PeWu/topola-viewer/actions/workflows/node.js.yml) View your genealogy data using an interactive chart. Website: https://pewu.github.io/topola-viewer
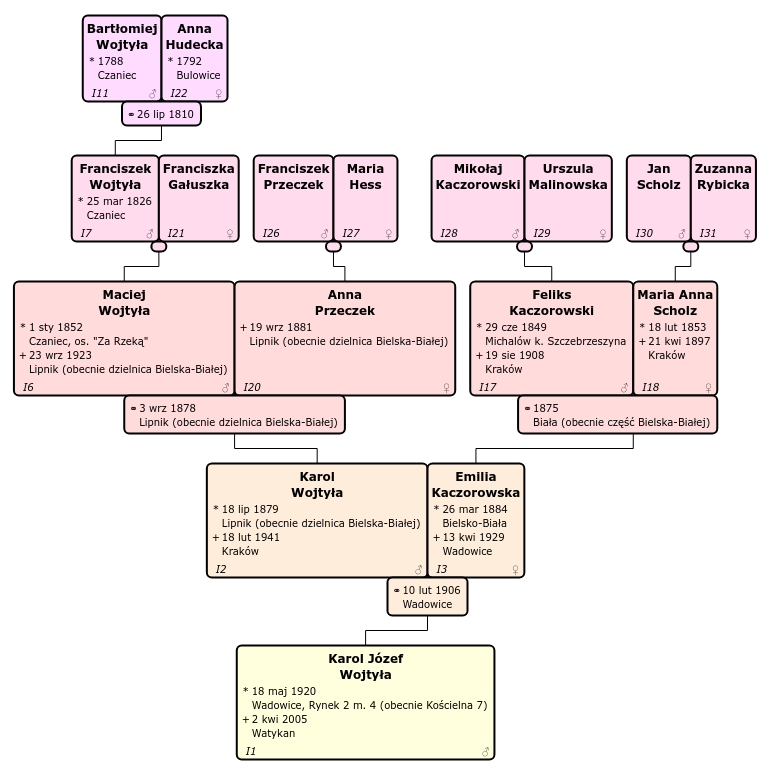
## Features * Hourglass chart * All relatives chart * Click on a person to focus * Open standard GEDCOM files you can export from any genealogy application * Load from URL (just point to a GEDCOM file on the Web) * Privacy – your files do not leave your computer * Print the whole genealogy tree * Export to PDF, PNG, SVG * Side panel with details * Permalinks when loading from URL * Cool transition animations [Changelog](CHANGELOG.md) ## Examples Here are some examples from the Web: * [Karol Wojtyła](https://pewu.github.io/topola-viewer/#/view?url=http%3A%2F%2Fgenpol.com%2Fmodule-Downloads-prep_hand_out-lid-32.html) (from [GENPOL](http://genpol.com/module-Downloads-display-lid-32.html)) * [Shakespeare](https://pewu.github.io/topola-viewer/#/view?url=https%3A%2F%2Fwebtreeprint.com%2Ftp_downloader.php%3Fpath%3Dfamous_gedcoms%2Fshakespeare.ged) (from [webtreeprint.com](https://webtreeprint.com/tp_famous_gedcoms.php)) If you have data in a genealogy database, you can export your data in GEDCOM format and load it using the "Load from file" menu. ## Integrations Topola Genealogy Viewer is being integrated into more and more Web and desktop applications. Here are the current integrations: ### Gramps To view your [Gramps](https://gramps-project.org/) data in Topola Genealogy Viewer, install [*Interactive Family Tree*](https://gramps-project.org/wiki/index.php/Interactive_Family_Tree) plugin from the Gramps plugin manager. The plugin will add a *Tools->Analysis and Exploration->Interactive Family Tree* menu item to Gramps. Source code: https://github.com/gramps-project/addons-source/tree/master/Topola ### Webtrees Embed Topola Genealogy Viewer in your [Webtrees](https://www.webtrees.net/) installation with the [Topola interactive tree addon](https://www.webtrees.net/index.php/en/add-ons/download/3-modules/247-topola-interactive-tree). Webtrees 2.0 is not supported yet. Source code: https://github.com/PeWu/topola-webtrees ### WikiTree You can browse the [WikiTree](https://www.wikitree.com/) genealogy tree using Topola Genealogy Viewer. On a WikiTree profile page go to the *Family Tree & Tools* tab and click the *Dynamic Tree by Topola* link. Example: [Stephen Hawking](https://apps.wikitree.com/apps/wiech13/topola-viewer/#/view?source=wikitree&standalone=false&indi=Hawking-7) Topola Genealogy Viewer is hosted on [apps.wikitree.com](https://apps.wikitree.com/apps/wiech13/topola-viewer) to benefit from the ability of being logged in to the WikiTree API. ## Running locally ``` npm install npm start ```