# Topola Genealogy Viewer View your genealogy data using an interactive chart. Website: https://pewu.github.io/topola-viewer
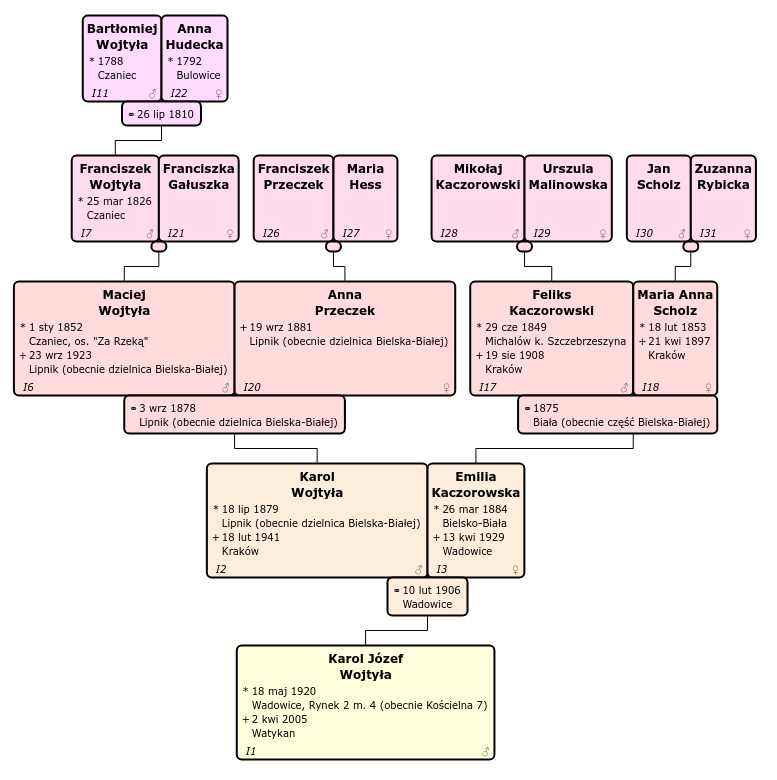
## Features * Hourglass chart * All relatives chart * Click on a person to focus * Open standard GEDCOM files you can export from any genealogy application * Load from URL (just point to a GEDCOM file on the Web) * Privacy – your files do not leave your computer * Print the whole genealogy tree * Export to PDF, PNG, SVG * Side panel with details * Permalinks when loading from URL * Cool transition animations ## Examples Here are some examples from the Web: * [Karol Wojtyła](https://pewu.github.io/topola-viewer/#/view?url=http%3A%2F%2Fgenpol.com%2Fmodule-Downloads-prep_hand_out-lid-32.html) (from [GENPOL](http://genpol.com/module-Downloads-display-lid-32.html)) * [Shakespeare](https://pewu.github.io/topola-viewer/#/view?url=https%3A%2F%2Fwebtreeprint.com%2Ftp_downloader.php%3Fpath%3Dfamous_gedcoms%2Fshakespeare.ged) (from [webtreeprint.com](https://webtreeprint.com/tp_famous_gedcoms.php)) * [Harry Potter](https://pewu.github.io/topola-viewer/#/view?url=http%3A%2F%2Fgenealogyoflife.com%2Ftng%2Fgedcom%2FHarryPotter.ged) (from [Famous Family Trees](http://famousfamilytrees.blogspot.com/)) If you have data in a genealogy database, you can export your data in GEDCOM format and load it using the "Load from file" menu. ## Running locally ``` npm install npm start ```