mirror of
https://github.com/PeWu/topola-viewer.git
synced 2026-04-12 01:26:17 +00:00
1bf315ebdf6c39fe046873ca56462b85bd2e6c83
Topola Genealogy Viewer
View your genealogy data using an interactive chart.
Website: https://pewu.github.io/topola-viewer
Features
- Hourglass chart
- All relatives chart
- Click on a person to focus
- Open standard GEDCOM files you can export from any genealogy application
- Load from URL (just point to a GEDCOM file on the Web)
- Privacy – your files do not leave your computer
- Print the whole genealogy tree
- Export to PDF, PNG, SVG
- Side panel with details
- Permalinks when loading from URL
- Cool transition animations
Examples
Here are some examples from the Web:
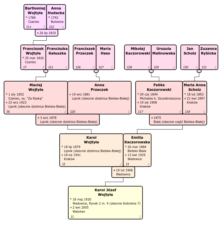
- Karol Wojtyła (from GENPOL)
- Shakespeare (from webtreeprint.com)
- Harry Potter (from Famous Family Trees)
If you have data in a genealogy database, you can export your data in GEDCOM format and load it using the "Load from file" menu.
Running locally
npm install
npm start
Description
Languages
TypeScript
95.3%
CSS
3.1%
JavaScript
0.8%
HTML
0.6%
Shell
0.2%