2025-01-11 12:04:20 +01:00
2025-09-09 10:45:46 +02:00
2025-01-11 23:11:23 +01:00
2019-01-24 00:04:24 +01:00
2019-05-01 13:52:52 +02:00

Topola Genealogy Viewer

Node.js CI

View your genealogy data using an interactive chart.

Website: https://pewu.github.io/topola-viewer

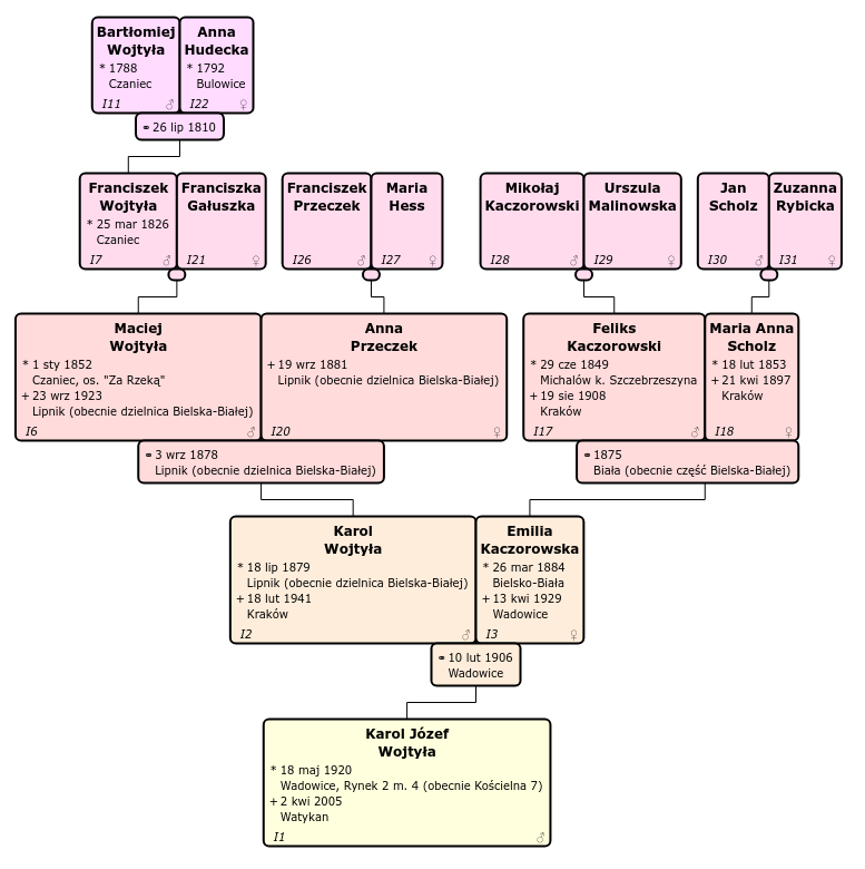
screenshot

If you find this project useful, consider buying me a coffee.

buy me a coffee

Features

  • Hourglass chart
  • All relatives chart
  • Click on a person to focus
  • Open standard GEDCOM files you can export from any genealogy application
  • Load from URL (just point to a GEDCOM file on the Web)
  • Privacy your files do not leave your computer
  • Print the whole genealogy tree
  • Export to PDF, PNG, SVG
  • Side panel with details
  • Configuration options
  • Permalinks when loading from URL
  • Cool transition animations

Changelog

Examples

Here is an example from the Web:

If you have data in a genealogy database, you can export your data in GEDCOM format and load it using the "Load from file" menu.

Integrations

Topola Genealogy Viewer is being integrated into more and more Web and desktop applications. Here are the current integrations:

Gramps

To view your Gramps data in Topola Genealogy Viewer, install Interactive Family Tree plugin from the Gramps plugin manager. The plugin will add a Tools->Analysis and Exploration->Interactive Family Tree menu item to Gramps.

Source code: https://github.com/gramps-project/addons-source/tree/master/Topola

Webtrees

Embed Topola Genealogy Viewer in your Webtrees installation with the Topola interactive tree addon.

Source code: https://github.com/PeWu/topola-webtrees

WikiTree

You can browse the WikiTree genealogy tree using Topola Genealogy Viewer. On a WikiTree profile page go to the Family Tree & Tools tab and click the Dynamic Tree by Topola link.

Example: Stephen Hawking

Topola Genealogy Viewer is hosted on apps.wikitree.com to benefit from the ability of being logged in to the WikiTree API.

Running locally

npm install
npm start

Self-hosting

You can host Topola Genealogy Viewer on your own server. There are no specific requirements for the hosting server. There is no code that is executed on the server side. The server only hosts the application files and whole application runs in the browser.

You can build Topola Genealogy Viewer from source code or take a ready-to-deploy package.

Bulid your own

Here are the commands to build the application:

git clone https://github.com/PeWu/topola-viewer.git
cd topola-viewer
npm install
npm run build

Now, take the contents of the dist/ folder and host it on your own server.

Use an existing package

Download the following file, unpack it and upload the contents to your server: https://github.com/PeWu/topola-viewer/archive/refs/heads/gh-pages.zip

These are the exact files that are hosted on GitHub pages.

Build for your own data only

You can run Topola Viewer in a "single tree mode" that displays only the GEDCOM you specify. Specify the URL to a GEDCOM file in the VITE_STATIC_URL environment variable when building and running the application.

Run locally with the specified data URL:

VITE_STATIC_URL=https://example.org/sample.ged npm start
For Windows CMD:
set VITE_STATIC_URL=https://example.org/sample.ged && npm run build

Build with the specified data URL:

VITE_STATIC_URL=https://example.org/sample.ged npm run build
For Windows CMD:
set VITE_STATIC_URL=https://example.org/sample.ged && npm run build

The dist/ folder will contain files that can be hosted on a Web server.

Build without Google Analytics

Set VITE_GOOGLE_ANALYTICS=false to exclude Google Analytics from the build output. This will remove the external JavaScript dependency.

VITE_GOOGLE_ANALYTICS=false npm run build
For Windows CMD:
set VITE_GOOGLE_ANALYTICS=false && npm run build

This may be combined with the other build environment variables described above.

Alternative build

The topola-webpack tool can build a Topola Genealogy Viewer package bundled together with a GEDCOM file.

Additional options

handleCors

Add &handleCors=false to the URL to avoid using the CORS proxy

embedded

Add &embedded=true to the URL. This option removes the options to open a different file. It is an option that was intended to be used when Topola Genealogy Viewer is in an iframe.

Description
Topola Genealogy Viewer – interactive genealogy visualization
Readme Apache-2.0 132 MiB
Languages
TypeScript 96.3%
CSS 2.5%
Dockerfile 0.6%
HTML 0.4%
Shell 0.1%