mirror of
https://github.com/PeWu/topola-viewer.git
synced 2026-05-27 15:46:14 +00:00
d4bd801980ddffa3e8dcc16fdc4286b4c6b2dac1
Topola Genealogy Viewer
View your genealogy data using an interactive chart.
Website: https://pewu.github.io/topola-viewer
Features
- Hourglass chart
- All relatives chart
- Click on a person to focus
- Open standard GEDCOM files you can export from any genealogy application
- Load from URL (just point to a GEDCOM file on the Web)
- Privacy – your files do not leave your computer
- Print the whole genealogy tree
- Export to PDF, PNG, SVG
- Side panel with details
- Permalinks when loading from URL
- Cool transition animations
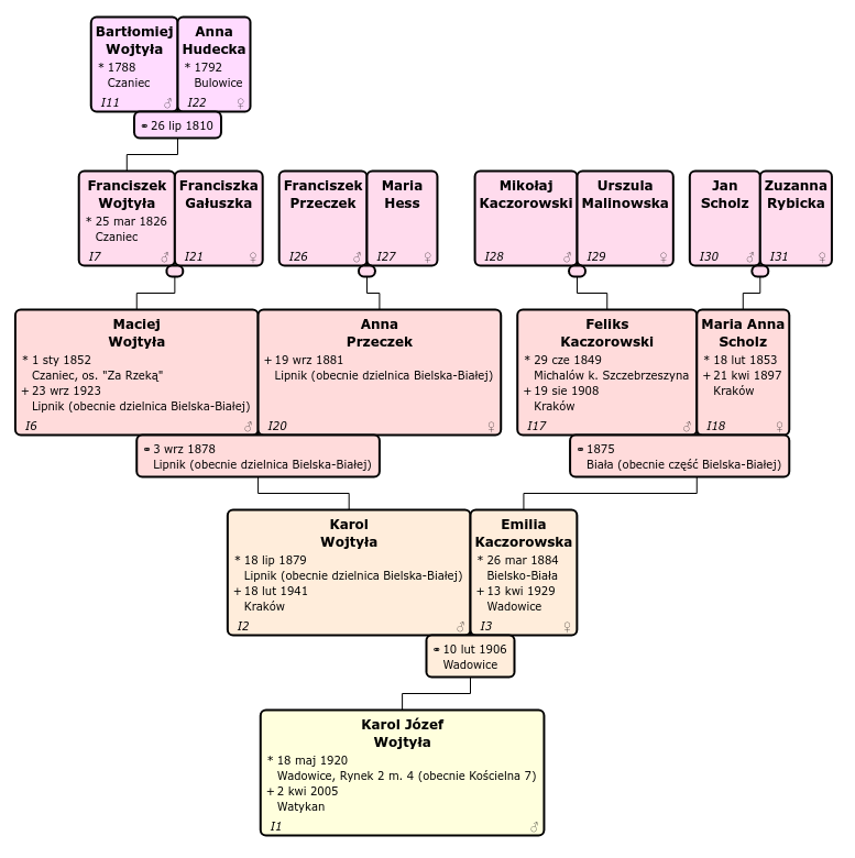
Examples
Here are some examples from the Web:
- Karol Wojtyła (from GENPOL)
- Shakespeare (from webtreeprint.com)
- Harry Potter (from Famous Family Trees)
If you have data in a genealogy database, you can export your data in GEDCOM format and load it using the "Load from file" menu.
Running locally
npm install
npm start
Description
Languages
TypeScript
96.3%
CSS
2.5%
Dockerfile
0.6%
HTML
0.4%
Shell
0.1%